Instance Verification Kit (IVK)
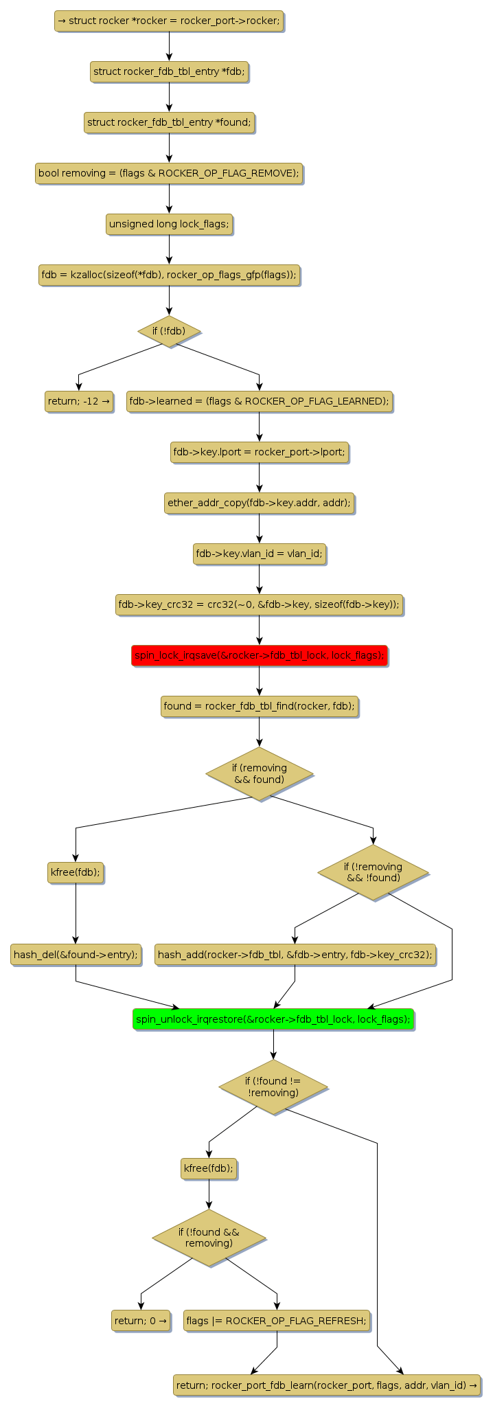
spin lock @ [85361+53+/linux-3.19-rc1/drivers/net/ethernet/rocker/rocker.c]
Instance Signature: fdb_tbl_lock
|
The Matching Pair Graph:
|
|
Function Name
|
Control Flow Graph (CFG)
|
Events Flow Graph (EFG)
|
Source Correspondence
|
|
rocker_port_fdb
|
|
|
[84744+15+/linux-3.19-rc1/drivers/net/ethernet/rocker/rocker.c]
|